2025年6月17日,北京昊创瑞通电气设备股份有限公司(以下简称“昊创瑞通”)将在深交所上会,接受关于其“是否符合发行条件、上市条件和信息披露要求”的审议与表决。
自2023年6月获受理以来,昊创瑞通IPO之路波折不断。期间,公司经历了因财务资料过期中止审核,又遭遇会计师事务所被证监局行政处罚而主动申请中止。
时至今日,昊创瑞通依然面临单一客户依赖、家族治理局限、产品质量问题、创新能力不足等考验。问询三次,折腾两年之后,公司还能修成正果吗?

业绩高度依赖国家电网
招股书显示,昊创瑞通主要从事智能配电设备的研发、生产和销售,主要产品包括智能环网柜、智能柱上开关和箱式变电站等,产品主要应用于配电网领域。
2022-2024年,公司对国家电网下属企业的销售收入分别为49,778.57万元、61,852.10万元和67,108.73万元,占公司营业收入的比例分别为88.92%、91.99%和77.38%。
其中,对国家电网下属企业的销售毛利分别为13,548.04万元、17,441.38万元和19,247.35万元,占公司毛利总额的比例分别为93.99%、93.98%和86.47%。
严重依赖大客户的风险不容忽视,有些公司甚至在上市首年业绩便“变脸”。2024年,戈碧迦实现营业收入5.66亿元,同比下滑29.95%,实现归母净利润7025.31万元,同比下滑32.59%,北交所上市首年“业绩变脸”。分析发现,这与公司原大客户重庆鑫景特种玻璃有限公司有关,该客户正是戈碧迦招股书报告期内收入增长的关键,但自公司上市后就未再向其下订单。
昊创瑞通自己也表示,短期内仍难以避免上述情形。如果公司与国家电网下属企业全部停止合作,则公司销售毛利将大幅下降,并面临亏损的风险,将会对公司经营业绩造成不利影响。

由于国家电网下属企业处于产业链强势地位,有关信用政策的约定以国家电网下属企业相关招标文件或合同约定的信用政策为准,在此背景下,昊创瑞通的应收账款也逐渐增加。
2022-2024年,公司的应收账款账面价值分别为11,925.50万元、13,625.31万元和16,615.41万元,占当期营业收入的比例分别为21.30%、20.26%和19.16%。
同期,公司应收账款坏账准备金额分别为1,028.09万元、1,336.74万元和1,390.78万元,信用减值损失分别为-357.76万元、-370.47万元和-100.43万元,应收账款的回收情况对公司净利润存在一定影响。

值得关注的是,2022-2024年,公司第三方回款金额较大,占同期营业收入的比例分别为65.90%、74.91%和61.03%。

创新实力遭遇拷问
目前,输配电及控制设备制造行业已经形成市场化的竞争格局,国家电网、南方电网等下游主要客户在采购相关产品时一般采用招投标制度,行业内相关企业在技术实力、产品质量、价格水平、资质业绩和品牌影响力等方面展开竞争。
行业内中小企业众多,各企业技术水平、生产能力和规模差异较大,行业中主要企业经营的具体产品存在一定差异,且部分规模较大的企业,除了输配电及控制设备相关业务外,也存在同时经营其他业务板块的情形。
在行业市场竞争格局方面,以注册资本或经营规模区分,行业内企业主要可分为三类。
第一类为大型企业,如国电南瑞、许继电气等,该等企业注册资本超过10亿元或营业收入超过100亿元,业务板块众多,存在多元化经营情形,具有较强的综合竞争力。
第二类为中型企业,如双杰电气、金冠股份等,该等企业注册资本或经营规模适中,业务相对集中,但具体产品类别存在一定差异。
第三类为小型企业,该等企业规模较小且数量众多,产品类别和经营区域一般较为集中,市场竞争力相对较弱。
2022-2024年,昊创瑞通营业收入分别为55,979.89万元、67,236.55万元和86,725.23万元,净利润分别为6,876.07万元、8,740.74万元和11,128.52万元。同行业可比公司平均营业收入分别为588,452.21万元、695,552.64万元和729,756.16万元,平均净利润分别为33,824.58万元、48,017.17万元和44,596.51万元,公司营业收入和净利润规模小于同行业可比公司平均水平。

由于具体产品种类和产品结构与同行业可比公司存在较大差异,同时受限于公司经营规模和资金实力,昊创瑞通不仅专利和软件著作权数量少于同行业可比公司,而且研发费用率低于同行业可比公司平均水平。


此外,公司研发人员数量远低于同行业可比公司。数据显示,在2024年末,昊创瑞通共有研发人员43名,占其员工总数比约在11.35%,2023年末和2022年末分别为38人和35人。

相比之下,截至2024年12月31日,许继电气研发人员数量高达2723人,东方电子研发人数1972人,双杰电气研发人员也是达到了532人,金冠股份的研发人员198人,相差悬殊。

“夫妻店下”的治理风险
昊创瑞通是一家典型的夫妻店。本次发行前,公司控股股东、实际控制人为段友涛和张伶俐夫妇。段友涛直接持有公司38%的股份,并通过鼎盛盈科间接控制公司4.87%的股份,张伶俐直接持有公司32.16%的股份,二人合计控制公司75.03%的股份。
有观点认为,高度集中的股权虽提升决策效率,却也加剧“一言堂”风险。若实控人经营失误或道德失范,中小股东利益恐成牺牲品。

此外,在高管团队中,公司董事兼副总经理王敬伟持股12.79%,公司董事、综合管理部经理及库管部经理熊丽如,以及监事会主席、技术部经理均持股0.97%。
值得注意的是,申报前12个月内,公司新增股东为蔡建仁,通过受让王敬伟的股份成为公司股东。据披露,2022年12月30日,王敬伟与蔡建仁签订了《股权转让协议》,王敬伟将其持有的公司70万股股份作价455.00万元转让给蔡建仁,转让价格为6.50元/股,较2021年3月另外一自然人股东关辉入股价格溢价了44.44%。此举也被质疑是IPO前夜套现。
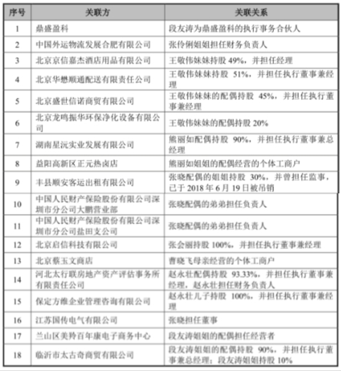
据披露,昊创瑞通多位高管亲属控制的企业与公司存在关联。

更引人关注的是,昊创瑞通曾因供应商零部件存在瑕疵、对客户实际需求理解存在偏差、运输过程中存在操作不当等因素发生产品质量问题,所涉及的收入金额分别为229.74万元、182.34万元和520.09万元。
同时,因产品质量问题被国网北京市电力公司和国网浙江省电力有限公司在部分种类产品中暂停中标资格6个月,被广东电网有限责任公司扣1.5分,被国网辽宁省电力有限公司不合格累计积分积1分,对公司经营业绩和品牌声誉造成了一定的不利影响。
与巨人共舞,需自有筋骨。否则,终将被资本市场的筛子无情淘汰。

发布评论
评论