如今,低空经济风头无两。
11月6日,A股低空经济板块再度拉升,概念下多股涨停。其中,威贸电子30CM涨停,赛为智能、蓝海华腾、光韵达20CM涨停,拓斯达上涨16.32%,荣盛发展、天汽模、山河智能、紫江企业等10CM涨停。

消息面上,工信部召开低空产业发展领导小组第一次全体会议,研究部署推动低空产业高质量发展的重点任务。会议强调,要积极稳妥发展低空产业打造新型工业化典范。各地政府也推出了一系列政策支持低空经济发展,包括补贴资金、基础设施建设等。
政策密集出台
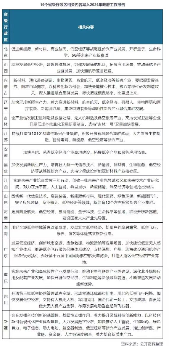
2023年12月,中央经济工作会议明确提出“打造生物制造、商业航天、低空经济等若干战略性新兴产业,开辟量子、生命科学等未来产业新赛道”;2024年,低空经济首次被写入政府工作报告,低空经济作为战略性新兴产业,迎来发展新机遇。
首次被写入国家规划以来,无论中央或是地方,对低空经济的支持持续升温。如,此次会议还提出要抓好顶层谋划,谋篇布局低空装备创新体系、产业体系和低空信息基础设施建设,营造行业发展良好生态。

在国家级部门的推动下,多地也在近期密集发布了低空经济发展的相关政策和方案。
深圳市发布了《深圳市支持低空经济高质量发展的若干措施实施细则(征求意见稿)》,旨在通过一系列资助和奖励措施,促进低空经济企业的落户和发展。
山东省则印发了《山东省低空经济高质量发展三年行动方案(2025—2027年)》,明确提出到2027年形成10个以上标杆应用场景,开通50条以上市内无人机航线和20条以上城际无人机物流航线,低空经济规模达到1000亿元。
上海杨浦区政府也发布了《杨浦区促进低空经济发展的若干措施(试行)》,旨在打造低空经济产业创新高地和商业应用高地。

整体来看,低空经济已经进入了政策密集出台期。从国家级部门到地方政府,都在积极出台相关政策,推动低空经济的发展。而此次会议的召开,标志着国家级部门对低空经济的重视程度达到了新的高度。
是机遇也是挑战
未来,低空经济将迎来更多的技术创新和产业升级。一方面,随着新一代信息通信技术、数字技术、人工智能等技术的不断发展,将全方位赋能低空产业体系,推动无人化、电动化、智能化低空装备的发展;另一方面,随着应用场景的不断拓展和深化,将推动低空经济向更高质量、更高水平发展。
据悉,2023年我国低空经济规模已超5000亿元,2035年有望达到3.5万亿元。业内人士认为,低空经济潜力巨大。当前,低空经济发展仍面临一些挑战。
第一是技术方面挑战。低空经济中的飞行器需要具备高效、安全的飞行能力。然而,目前飞行器在飞行效率、安全性等方面仍有待进一步提升,如长续航、轻量化、低噪声等技术的突破仍是当前的重要课题。部分关键零部件如电池、芯片、导航模组等仍依赖进口,且国内在飞行控制、智能避障等核心技术上尚未完全掌握,这限制了低空经济的自主发展能力。
第二是基础设施建设挑战。通用机场等起降基础设施是低空经济的重要组成部分,但当前国内通用机场数量总体不足,且分布不均,难以满足低空经济发展的需求。同时,随着低空经济的不断发展,对新型低空基础设施如空域管理系统、低空飞行服务平台等的需求日益增加。然而,这些基础设施的建设仍处于起步阶段,难以满足当前及未来的发展需求。
第三是空域管理与安全挑战。低空经济发展要求将低空空域资源顺利转化为可配置的经济资源。然而,当前国内空域确权与可计算空域仍需不断完善,空域资源利用不足成为制约低空经济发展的重要因素。且低空经济中的飞行器在飞行过程中可能面临各种安全风险,如无人机非法改装、监管技术手段不足等。这些问题不仅可能导致安全事故的发生,还可能影响公众对低空经济的信任度。
第四是商业模式与市场挑战。目前,低空经济的应用场景虽然日益丰富,但尚未形成大规模效应,市场推广和品牌建设不足。部分应用场景缺乏相对清晰的商业化路径和盈利模式,这限制了低空经济的商业化进展。
行情持续性如何?
介于低空经济目前的火热行情,多个证券公司发布研报,讨论行业未来可持续发展性。
海通证券认为,低空经济作为新兴技术,是新质生产力的重要组成,是科技创新的前沿阵地。珠海航展开幕在即,新产品、新技术的展示将为低空经济发展注入强心针。
中信证券认为,低空经济的发展进入政策密集出台期,行业发展有望加速。应积极关注政策对低空经济的支持力度及资金、项目落地情况。
东吴证券表示,国家级部门和顶层设计落地,将会推动低空经济基础设施建设和应用场景的持续落地。因此,各地的总牵头单位和有望获得直接订单加持的产品型厂商,将是率先受益方向。
目前,A股低空经济概念成分股共270只。
威贸电子持续拓展飞行汽车、机器人等新兴领域的业务。飞行汽车方面,小鹏汇天飞行汽车控制台线束与充电系统线束组件项目处于小批量试产阶段,后续预计会根据客户的需求和进度推进量产交付。
佳力奇则专注于航空复材零部件的研发、生产、销售及相关服务,长期深耕军用航空领域。公司已承担众多型号航空复材零部件的研发、设计和制造,产品广泛应用于歼击机、运输机、无人机、教练机、靶机、导弹等重点型号装备。

发布评论
评论